股票大全
新生300天图解教程看盘绝招图解教程K线操盘图解教程经典K线组合图解K线从入门到精通主力盘口语言图解均线操盘图解教程K线入门图解教程MACD从入门到精通看盘高手培训图解成交量操盘图解教程K线实战操作技巧成交量从入门到精通盘口实战图解教程经典10大技术指标K线形态实战均线从入门到精通庄家洗盘吸筹控盘图主要技术指标详解K线形态实战解析分时图从入门到精通分时图分析庄家图解技术指标买卖大全K线组合经典图解跟庄从入门到精通股票实战分析图解金融赢家大智慧培训超级黑马形态攻略选股从入门到精通至尊波段王实战系列蜡烛图技术图解K线图解分析教程KDJ从入门到精通均线操盘口诀图解K线组合图解分析K线组合形态图解股票买卖点技术图解均线基本图形图解k线组合口诀图解K线组合形态大全看盘入门图解教程均线实战技巧图解酒田战法-K线战法经典底部K线形态主力筹码分析图解K量分析图解教程操盘技巧实战图解经典头部K线形态分时战法研究图解实战分时15计图解成交量分析精要经典K线组合71例超级短线直击涨停板分时图图解实战看盘要诀图解教程
精选推荐
K线形态与KDJ的结合应用
来源:36股票学习网
时间:2019-07-24 13:24:32
责编:股票知识
人气:
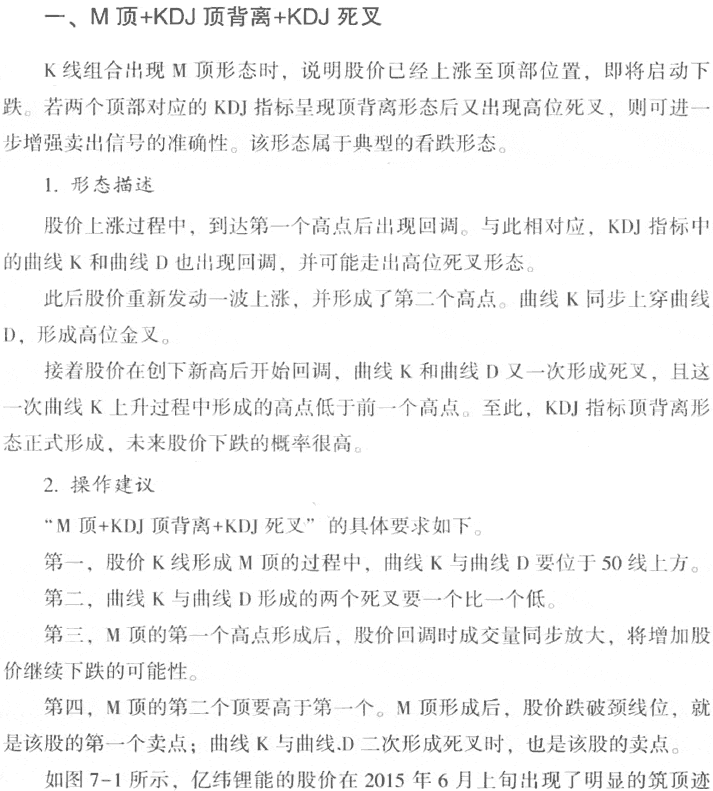
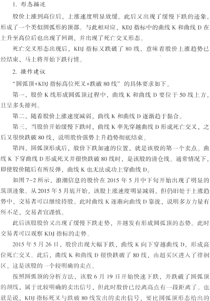
K线顶部形态、底部形态与KDJ指标结合分析,可以帮助交易者更早地作出卖出或买入决策,从而获得更多的投资收益。
















相关阅读:
为您推荐:
猜您喜欢:
- 股市高手谈选股
- 受伤庄股的操作
- 上升趋势线和下降趋势线的画法图解
- 中国平安“领衔” 银保高管密集增
- 树上二鸦
- 大资金做庄融资操盘分析
- KDJ指标使用技巧
- 用平均线找黑马
- 第四章 选股技巧(13)
- 牛市中的买卖点
- 通达信指标:成交炮群(副/未来)
- 详细解读boll指标的技术参数
- 反弹行情如何选股
- 插入线
- 低位涨停打开欺骗吸筹
- 震荡市中的投资原则
- 香港股市国际关联度高
- KDJ的特殊分析方法
- 中长线选股要素参考
- 震荡行情中的买卖点
- 把握个股三类题材的投资机会
- “不为天下先”——抄底的哲学
- 长阳线分析及实战案例
- 主力试盘的分时图
- 通达信指标:超级终结者(副\未来)
- 跌市如何选强势股
- 打压洗盘———跌势中的黄金买点
- 如何在强势调整中选股
- 阻力越小越好
- 用好分时指标,掌握捕捉黑马的投资
- 期货入门6
- 均线周期的选择
- 实战中总结的股市十大操作原则
- 危险的高位W形
- KDJ指标的一般研判标准
- 价量时空 “时”第一
- 通达信指标:盘中参考
- 运用概率来选取股票
- 股票市场基本知识
- 淘股啦股票网:这个指标说出了短期底
- 牛熊市中投资者的心理变化
- 中国股市现状
- 复制巴菲特:价值投资私募基金三人谈
- 技术指标分析介绍放量下跌与缩量下
- 灵活运用乖离率
- 主力持仓成本分析
- 成功投机必备要素和12项心得
- 股市见底的信号
- 股票做t是什么意思?股票怎么做踢
- 290.涨跌五势2
- 价值投资的本质与方法
- 基于A股视角的价值投资观
- 股票交易时间内如何看盘和选股
- 供给侧改革是什么意思?供给侧改革的
- 李剑:如何在中国做价值投资(2)
- 分红派息
- 短期中期和长期均线
- 股市越是下跌投资越安全
- 浮动盈亏是什么意思,浮动盈亏是赚了
- 牛市如何选股
- 学会区分运用两种不同性质的止损
- wangdai123:选股票指标一览,买股票的
- 庄家相关名词术语
- 网贷123查询:怎么A股挑选银行股在资
- 股票入门知识(4)
- 如何做股票配资?股票配资步骤及基
- 乌云盖顶的具体表现形态
- 庄家一般行为分析
- 287.头部扇骨线
- 51网贷网:什么是区块链股票?区块链
- 网贷123:什么是沪指深指?沪指和深指
- 配资114查询:股票扫板是什么意思?什
精选阅读:
- 股票配资基本交易方法策略
- 东北板块的股票配资
- 选择股票配资投资的原因
- 手机网上开户炒股配资票配资
- 股价低于5元业绩最好的股票配资(下
- 证券开户券商(证券开户券商选择)
- 爱尔眼科股票配资咨询(全国最权威的
- 十年期国债收益率上升(国债收益率上
- 买股票配资的基本流程(个人自己炒股
- 股票配资ST澄星(二三四五股票配资)
- 新股申购中签率技巧(打新股什么时候
- 大众股票配资(一汽大众股票配资)
- 新升半导体股票配资
- 炒股配资中的牛市和熊市(股票配资是
- 股票配资的交易策略(炒股配资怎么炒
- 大盘和创业板的关系
- 尾盘拉升的股票配资第二天的走势(尾
- 股票配资持仓成本价(怎样计算主力持
- 正规合法的股票配资配资平台(国内知
- 国债期货概念股(国债股票配资代码龙
- 炒股配资的入门知识(学炒股配资的入
- 炒股配资年线口诀
- 美股股债利差
- 慈善信托与慈善基金的区别