股票大全
精选推荐
          
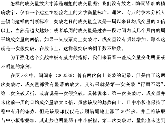
        关注成交量选牛股
                来源:36股票学习网
                时间:2019-07-25 17:03:04
                责编:股票知识
                人气:
              
              
            










相关阅读:
            
            
          为您推荐:
            
            
          猜您喜欢:
            
            - 股市高手谈选股
- 受伤庄股的操作
- 上升趋势线和下降趋势线的画法图解
- 中国平安“领衔” 银保高管密集增
- 树上二鸦
- 大资金做庄融资操盘分析
- KDJ指标使用技巧
- 用平均线找黑马
- 第四章 选股技巧(13)
- 牛市中的买卖点
- 通达信指标:成交炮群(副/未来)
- 详细解读boll指标的技术参数
- 反弹行情如何选股
- 插入线
- 低位涨停打开欺骗吸筹
- 震荡市中的投资原则
- 香港股市国际关联度高
- KDJ的特殊分析方法
- 中长线选股要素参考
- 震荡行情中的买卖点
- 把握个股三类题材的投资机会
- “不为天下先”——抄底的哲学
- 长阳线分析及实战案例
- 主力试盘的分时图
- 通达信指标:超级终结者(副\未来)
- 跌市如何选强势股
- 打压洗盘———跌势中的黄金买点
- 如何在强势调整中选股
- 阻力越小越好
- 用好分时指标,掌握捕捉黑马的投资
- 期货入门6
- 均线周期的选择
- 实战中总结的股市十大操作原则
- 危险的高位W形
- KDJ指标的一般研判标准
- 价量时空 “时”第一
- 通达信指标:盘中参考
- 运用概率来选取股票
- 股票市场基本知识
- 淘股啦股票网:这个指标说出了短期底
- 牛熊市中投资者的心理变化
- 中国股市现状
- 复制巴菲特:价值投资私募基金三人谈
- 技术指标分析介绍放量下跌与缩量下
- 灵活运用乖离率
- 主力持仓成本分析
- 成功投机必备要素和12项心得
- 股市见底的信号
- 股票做t是什么意思?股票怎么做踢
- 290.涨跌五势2
- 价值投资的本质与方法
- 基于A股视角的价值投资观
- 股票交易时间内如何看盘和选股
- 供给侧改革是什么意思?供给侧改革的
- 李剑:如何在中国做价值投资(2)
- 分红派息
- 股市越是下跌投资越安全
- 短期中期和长期均线
- 浮动盈亏是什么意思,浮动盈亏是赚了
- 牛市如何选股
- 学会区分运用两种不同性质的止损
- wangdai123:选股票指标一览,买股票的
- 庄家相关名词术语
- 网贷123查询:怎么A股挑选银行股在资
- 股票入门知识(4)
- 如何做股票配资?股票配资步骤及基
- 乌云盖顶的具体表现形态
- 庄家一般行为分析
- 287.头部扇骨线
- 51网贷网:什么是区块链股票?区块链
- 网贷123:什么是沪指深指?沪指和深指
- 配资114查询:股票扫板是什么意思?什
精选阅读:
            
            - 股票配资基本交易方法策略
- 东北板块的股票配资
- 选择股票配资投资的原因
- 手机网上开户炒股配资票配资
- 股价低于5元业绩最好的股票配资(下
- 证券开户券商(证券开户券商选择)
- 爱尔眼科股票配资咨询(全国最权威的
- 十年期国债收益率上升(国债收益率上
- 买股票配资的基本流程(个人自己炒股
- 股票配资ST澄星(二三四五股票配资)
- 新股申购中签率技巧(打新股什么时候
- 大众股票配资(一汽大众股票配资)
- 新升半导体股票配资
- 炒股配资中的牛市和熊市(股票配资是
- 股票配资的交易策略(炒股配资怎么炒
- 大盘和创业板的关系
- 尾盘拉升的股票配资第二天的走势(尾
- 股票配资持仓成本价(怎样计算主力持
- 正规合法的股票配资配资平台(国内知
- 国债期货概念股(国债股票配资代码龙
- 炒股配资的入门知识(学炒股配资的入
- 炒股配资年线口诀
- 美股股债利差
- 慈善信托与慈善基金的区别